【政策通知】安徽:新增600万千瓦《关于2021年风电、光伏发电开发建设有关事项的通知》
发布时间: 2021-08-23
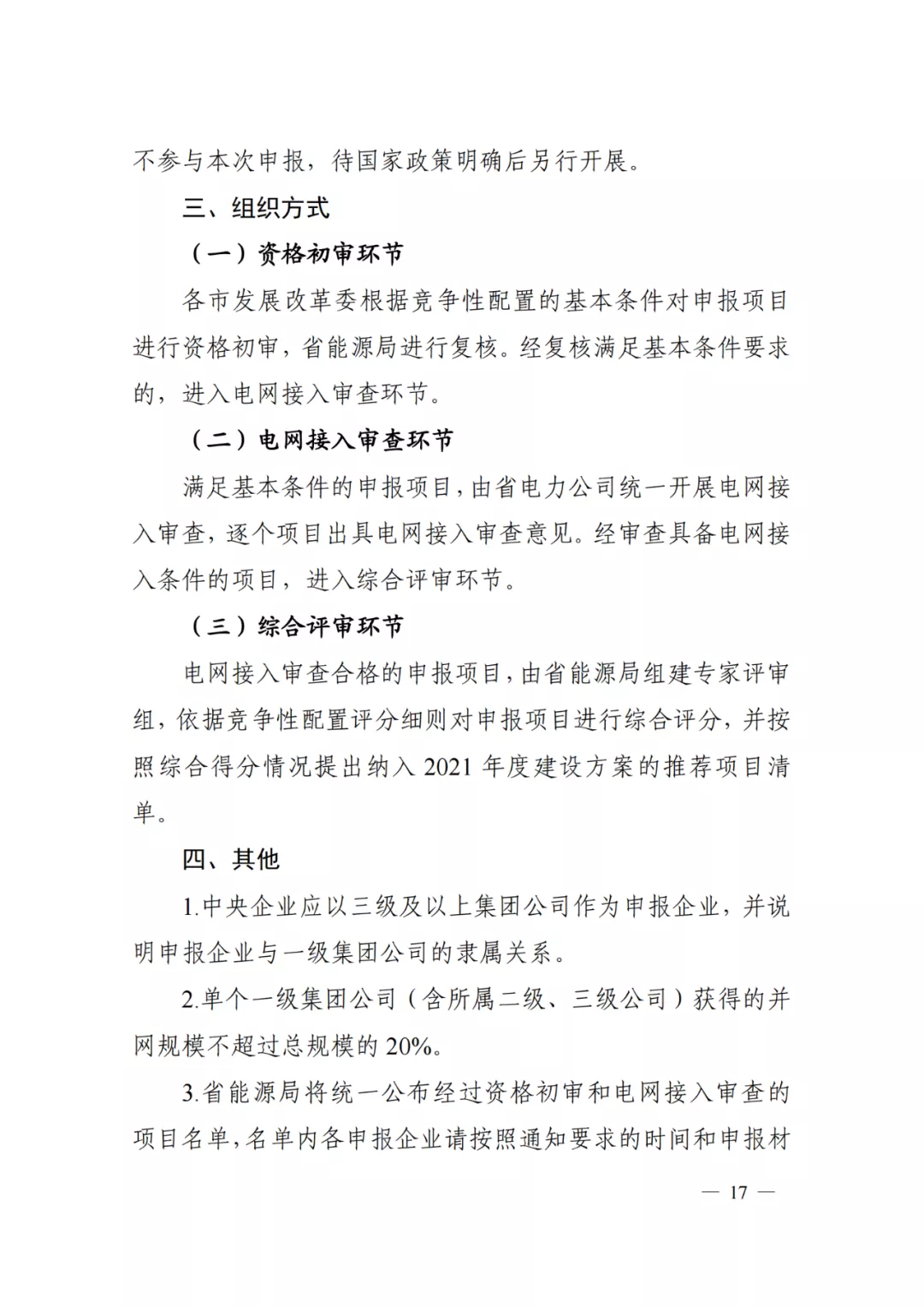
8月20日,安徽省能源局正式下发《关于2021年风电、光伏发电开发建设有关事项的通知》,根据通知:
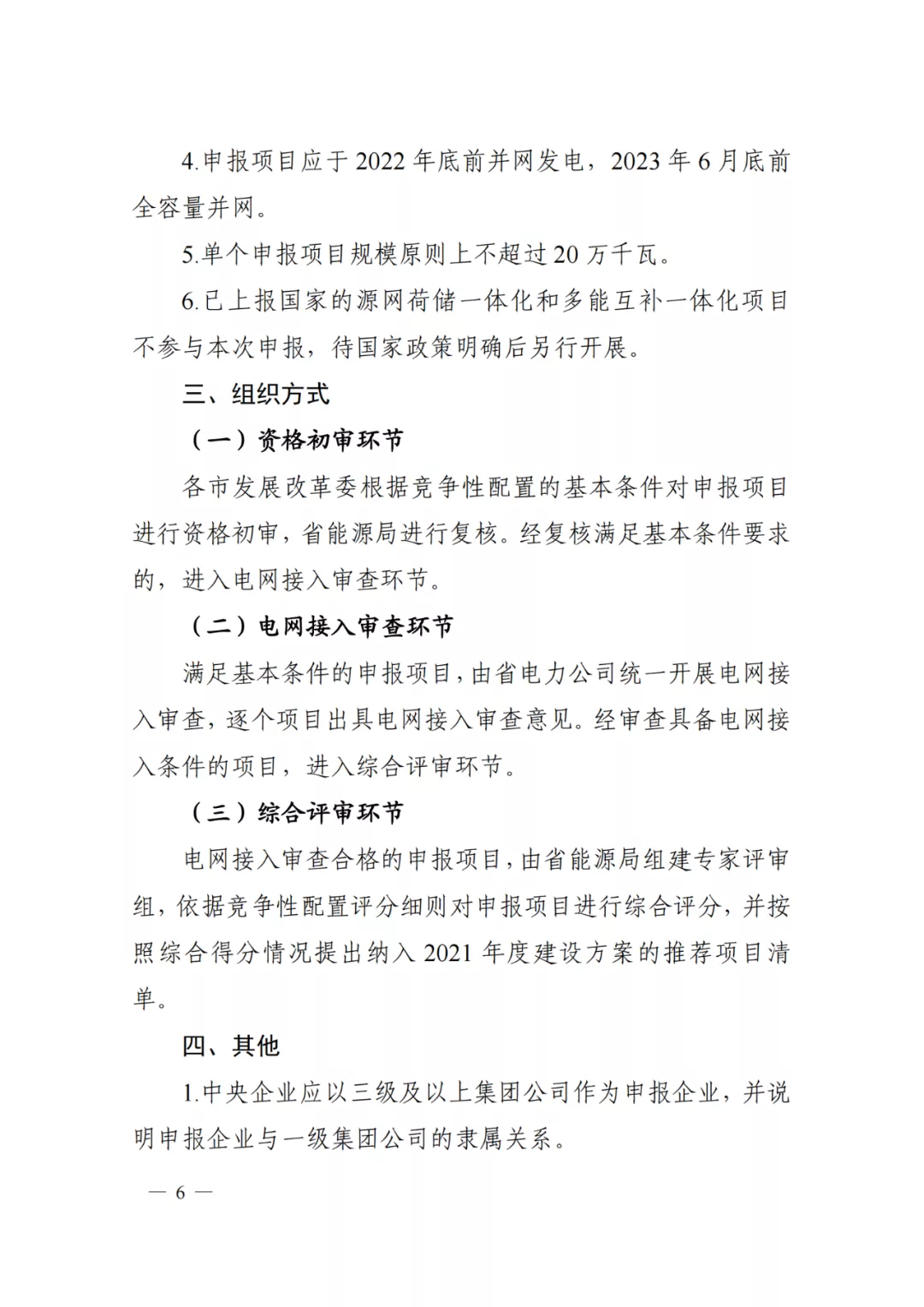
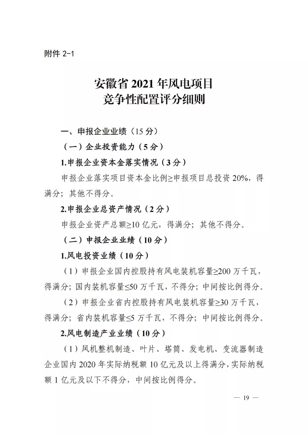
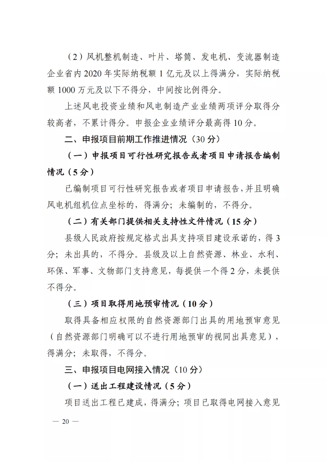
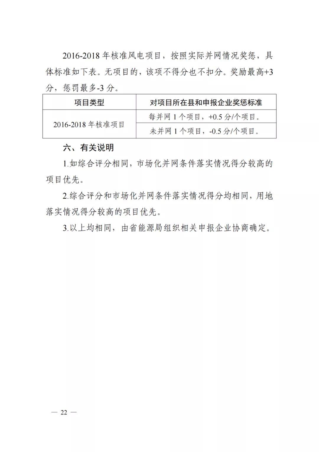
1、除存量项目外,全省新增风电、光伏发电建设规模600万千瓦,分两个批次进行竞争性配置。
2、2020年底前已核准且在核准有效期内的风电项目、2019年和2020年平价风电光伏项目,以及竞价光伏项目等存量项目,直接纳入保障性并网项目范围。
3、2021年户用光伏发电国家财政补贴预算额度为5亿元,度电补贴标准0.03元。
4、并网规模:
(1)光伏项目:2021年用于进行竞争性配置的并网规模为400万千瓦,第一次竞争性配置150万千瓦,第二次竞争性配置250万千瓦。
(2)风电项目:2021年用于进行竞争性配置的并网规模100万千瓦,全部用于第二次竞争性配置。
5、并网时间
光伏项目:应于2022年底前并网发电,2023年6月底前全容量并网。
风电项目:应于2023年底前并网发电,2024年6月底前全容量并网。
(原文如下:)
































鲁公网安备 37011202001363号
备案/许可证编号:沪ICP备2021021488号-1 技术支持:山东水发数字技术有限公司